Instance Verification Kit (IVK)
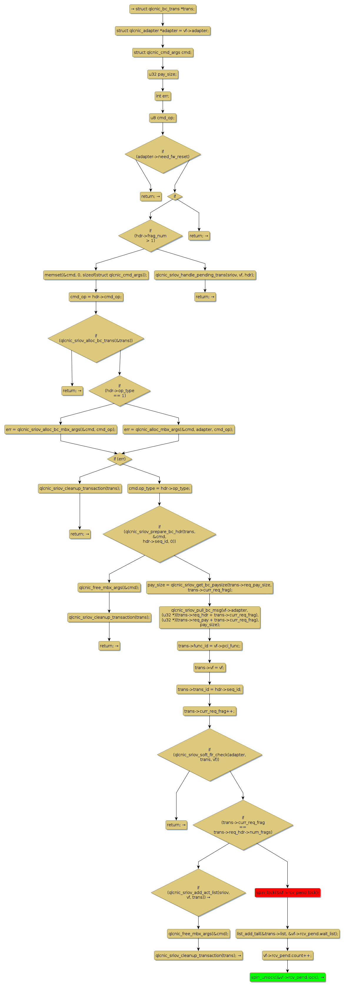
spin lock @ [33775+30+/linux-3.19-rc1/drivers/net/ethernet/qlogic/qlcnic/qlcnic_sriov_common.c]
Instance Signature: lock
|
The Matching Pair Graph:
|
|
Function Name
|
Control Flow Graph (CFG)
|
Events Flow Graph (EFG)
|
Source Correspondence
|
|
qlcnic_sriov_handle_bc_cmd
|
|
|
[32055+26+/linux-3.19-rc1/drivers/net/ethernet/qlogic/qlcnic/qlcnic_sriov_common.c]
|